我校集中接收工作于3月13日16时截止(比基金委截止时间早7天)!
国家自然科学基金委员会(以下简称自然科学基金委)坚持以习近平新时代中国特色社会主义思想为指导,全面贯彻党的二十大和二十届历次全会精神,深刻领会习近平总书记关于基础研究的重要论述和指示批示精神,深入贯彻落实党中央、国务院决策部署,在中央科技委员会的领导下,锚定2035年建成科技强国的战略目标,准确把握我国基础研究发展历史方位和科学基金新的使命定位,持续优化科学基金管理体系,切实提升科学基金资助效能,为实现我国基础研究高质量发展和高水平科技自立自强贡献更大力量。国家自然科学基金委员会(以下简称自然科学基金委)坚持以习近平新时代中国特色社会主义思想为指导,全面贯彻党的二十大和二十届二中、三中全会精神,深刻领会习近平总书记关于基础研究的重要论述和指示批示精神,坚持需求导向和自由探索,坚持“四个面向”的战略导向,牢牢把握科学基金新定位,强化基础研究前瞻性、战略性、系统性布局,推进教育、科技、人才一体化发展。根据国家自然科学基金(以下简称科学基金)深化改革总体部署,围绕基础研究、应用基础研究和人才培养三大任务,认真落实修订后的《国家自然科学基金条例》,扎实推进各项改革任务落地见效,深入开展评审专家被“打招呼”顽疾专项整治,为实现我国基础研究高质量发展和高水平科技自立自强贡献更大力量。
按照科学基金资助管理工作安排,现将2026年度科学基金项目申请和2025年资助期满项目结题等工作的有关事项通告如下。
一、项目申请
(一)项目申请接收。
1.2026年度集中接收申请的项目类型包括:面上项目、重点项目、重点国际(地区)合作研究项目、青年科学基金项目、地区科学基金项目、优秀青年科学基金项目、国家杰出青年科学基金项目(含延续资助项目,下同)、创新研究群体项目、卓越研究群体项目(原基础科学中心项目)、外国学者研究基金项目、合作创新研究团队项目、数学天元基金项目、国家重大科研仪器研制项目(自由申请)、部分联合基金项目和部分重大研究计划项目等。集中接收工作于2026年3月1日开始,我校集中接收工作于3月13日16时截止(比基金委截止时间早7天)。
2.上述项目类型以外的其他项目,自然科学基金委将另行公布指南。对于随时接收申请的国际(地区)合作交流项目等,申请人应尽量避开集中接收期提交申请。
(二)申请人与主要参与者事项。
1.申请人应认真阅读《国家自然科学基金条例》(以下简称《条例》)、《20265国家自然科学基金项目指南》(以下简称《指南》)、相关类型项目管理办法、《国家自然科学基金资助项目资金管理办法》(财教〔2021〕177号,以下简称《资金管理办法》)及有关规定,于2026年1月15日以后登录科学基金网络信息系统(以下简称信息系统),按照各类型项目《国家自然科学基金申请书》(以下简称申请书)的撰写提纲及相关要求撰写申请书。
没有系统账号的申请人请向科研处指定邮箱发送邮件申请开户,邮箱地址:xmglk@xisu.edu.cn,邮件中需提供如下信息:姓名、电子邮箱(作为系统登录账号)、身份证号、职称、所在院系、联系电话。邮件主题:申请2026年国家自然科学基金项目账号。
2.科学基金项目资金管理方式分为包干制和预算制。2026年,青年科学基金项目、优秀青年科学基金项目、国家杰出青年科学基金项目、试点设立的青年学生基础研究项目实行经费包干制,申请人在项目申请时无需编制预算。其余类型项目实行预算制,申请人应当按照《资金管理办法》及有关规定,根据“目标相关性、政策相符性、经济合理性”的基本原则,结合项目研究实际需要,认真如实编报项目预算。严格开展国家重大科研仪器研制项目、重大项目预算评审。项目申请中有合作研究单位的,申请人和合作研究单位的参与者应当根据各自承担的研究任务分别编报项目预算,经所在单位审核后由申请人汇总编制。
3.申请人应当根据申请书研究内容从“自由探索类基础研究”和“目标导向类基础研究”中选择一类研究属性。其中,“自由探索类基础研究”是指选题源于科研人员好奇心或创新性学术灵感,且不以满足现阶段应用需求为目的的原创性、前沿性基础研究;“目标导向类基础研究”是指以经济社会发展需要或国家需求为牵引的基础研究。
对于试点分类评审的面上项目、青年科学基金项目和重点项目,自然科学基金委将结合申请人所选择的研究属性,组织专家进行分类评审。
4.申请人应通过信息系统邀请主要参与者在线填写个人简历,并上传由系统自动生成的主要参与者PDF格式个人简历文件。对于个人简历中列出的代表性论文,申请人及主要参与者填写时应当根据其发表时的真实情况如实规范列出所有作者署名,并对本人署名情况进行标注,同时上传公开发表的代表性论文全文PDF电子版。代表性专著应上传著作封面、摘要、目录、版权页等PDF格式的扫描件。
5.申请人申请面上项目、青年科学基金项目、地区科学基金项目、重点项目、重点国际(地区)合作研究项目、合作创新研究团队项目、优秀青年科学基金项目、国家杰出青年科学基金项目、创新研究群体项目、卓越研究群体项目(原基础科学中心项目)、联合基金项目、国家重大科研仪器研制项目和重大项目,其研究期限由信息系统结合项目类型自动生成,申请人不可更改。
6.申请人在提交项目申请前,应就申请材料全部内容征得主要参与者和合作研究单位同意。
7.申请人提交的项目申请如涉及科技伦理敏感领域的,应经过伦理审查。
8.申请人应确保提供的电子邮箱畅通有效,以便项目评审工作结束后能够及时接收申请项目批准资助通知或不予资助通知,以及专家评审意见的相关信息,否则由此引起的法律后果由申请人自行承担。
(三)依托单位事项。
依托单位应认真履行主体责任,按照《条例》《国家自然科学基金依托单位基金工作管理办法》《国家自然科学基金委员会关于进一步加强依托单位科学基金管理工作的若干意见》、相关类型项目管理办法和《资金管理办法》及相关规定的要求组织申请工作,对本单位申请人所提交申请材料的真实性、完整性和合法性进行审核,并在规定时间内将申请材料报送自然科学基金委。具体要求如下:
1.依托单位应确保本单位、合作研究单位、申请人及主要参与者不在限制申报、承担或参与财政性资金支持的科技活动的期限内。
2.依托单位应注重项目申请质量,避免通过“全民动员”、设置硬性指标、实施与是否申请项目挂钩的奖惩措施等方式盲目追求项目申请数量。
3.依托单位应提前从信息系统中下载《2026年度国家自然科学基金依托单位项目申请承诺书》,由法定代表人亲笔签名并加盖依托单位公章后,将电子扫描件上传至信息系统(本年度只需上传一次)。依托单位完成上述承诺程序后方可申请项目。
4.依托单位应在项目申请截止时间前通过信息系统逐项确认提交本单位电子申请书及附件材料。
对于集中接收期提交的项目申请,依托单位务必在截止时间后24小时内在线提交本单位项目申请清单。请依托单位根据实际情况,确定本单位项目申请书收取的截止时间。
对于非集中接收期提交的项目申请,依托单位确认提交电子申请书即视为正式提交申请,无需提交项目申请清单。
5.依托单位应建立完善的科技伦理审查机制,防范伦理风险。按照有关法律法规和伦理准则,建立健全科技伦理管理制度;加强伦理审查机制和过程监管;强化宣传教育和培训,提高科研人员在科技伦理等方面的责任感和法律意识。
6.依托单位作为科研诚信建设第一责任主体,应建立健全科研诚信建设和不端行为处理的相关组织机构和工作制度,持续宣传科研诚信建设相关政策与规定;信守依托单位科研诚信承诺;主动开展本单位人员科研不端问题线索的调查;认真核查自然科学基金委交办的工作任务、组织相关调查,并作出相关处理;及时向自然科学基金委报告本单位与科学基金项目相关的科研不端行为及其查处情况;认真执行自然科学基金委作出的处理决定;切实履行好科研诚信建设的主体责任。
(四)申请材料提交方式。
1.国家自然科学基金项目全面实行无纸化申请。各类型项目申请书一律采用在线方式撰写。申请人应在线提交电子申请书,并将有关证明信、推荐信和其他需要特别说明的材料,全部以电子扫描件上传。依托单位只需在线确认电子申请书及附件材料,无需报送纸质申请材料。
2.项目获批准后,依托单位需补交申请书纸质签字盖章页,并将其装订在《资助项目计划书》最后,一并提交。签字盖章的信息应与信息系统中提交的最终电子版申请书保持一致。对于未按照上述要求提供签字盖章材料的,自然科学基金委将按照有关规定处理。
(五)初审结果公布。
自然科学基金委将于2026年4月29日前公布申请项目初审结果,并受理复审申请。
二、项目结题
(一)项目负责人事项。
项目负责人应认真阅读《国家自然科学基金资助项目研究成果管理办法》、相关类型项目管理办法和《资金管理办法》及有关规定,撰写《国家自然科学基金资助项目结题/成果报告》(以下简称结题/成果报告),并保证填报内容真实、数据准确,同时注意知识产权保护。
1.项目负责人登录信息系统,撰写结题/成果报告并将附件材料电子化后一并在线提交;待自然科学基金委审核通过后,项目负责人下载并打印最终PDF格式的结题/成果报告,向依托单位提交签字后的纸质结题/成果报告原件(不含附件材料)。项目负责人应保证纸质结题/成果报告内容与审核通过后的电子版一致。
2.项目负责人应根据《资金管理办法》及有关规定,以及《国家自然科学基金项目决算表编制说明》的具体要求,会同科研、财务等部门及时清理账目与资产,如实编制《国家自然科学基金项目决算表》,确保决算数据真实、准确,资金支出合法、有效。有多个单位共同承担一个项目的,项目负责人和合作研究单位的参与者应当分别编制项目决算,经所在单位审核后,由项目负责人汇总编制。
3.项目负责人撰写结题/成果报告时,不得将未正式发表/未在线发表或未标注国家自然科学基金资助和项目批准号等的论文列入结题/成果报告;不得将非项目负责人或非主要参与者取得的研究成果列入结题/成果报告;不得将与受资助项目无关的研究成果列入结题/成果报告;不得直接复制论文内容作为结题/成果报告内容;不得将早于项目资助开始时间的成果列入结题/成果报告。
4.项目负责人或主要参与者应按照《国家自然科学基金委员会关于新时代加强科学普及工作的意见》的要求,将科普成果列入结题/成果报告中;同时应按照自然科学基金委关于受资助项目论文开放获取的有关要求,将有关论文上传存储到国家自然科学基金开放获取仓储平台(OAR平台)。
5.项目负责人在科学基金项目研究成果的发布、传播和应用中,涉及科技伦理敏感问题的应当遵守有关规定,严谨审慎。
6.自然科学基金委在准予项目结题之后,按照相关规定将在国家自然科学基金大数据知识管理服务平台(https://kd.nsfc.cn)及国家科技报告服务系统(https://www.nstrs.cn)上公布结题/成果报告全文。
(二)依托单位事项。
依托单位应高度重视科学基金项目结题管理,认真履行项目管理主体责任,督促指导项目负责人认真撰写结题/成果报告,严格按照相关管理规定的要求,对结题材料进行审核。
1.依托单位需先通过信息系统提交电子版结题材料,待自然科学基金委审核通过后,再报送纸质版结题材料。未按时报送结题材料的应结题项目,按逾期待结题处理,计入相应的限项申请范围,同时自然科学基金委将按照《条例》的有关规定对项目负责人和依托单位进行处理。
2.依托单位应于2026年2月24日16时前通过信息系统对结题材料进行审核并逐项确认,3月10日前将经单位签字盖章后的纸质结题/成果报告原件(一式一份)以及单位公函与结题项目清单等纸质结题材料,以邮寄方式报送至自然科学基金委,材料不完整的不予接收。
三、项目进展报告、年度管理报告和包干制管理规定
(一)项目进展报告。
项目负责人登录信息系统,在线撰写《国家自然科学基金资助项目进展报告》(以下简称项目进展报告);依托单位按照《条例》及相关管理办法等要求,通过信息系统对项目进展报告进行审核,并于2026年1月15日前逐项确认,无需提交纸质材料。对未按规定提交项目进展报告的,按照有关规定处理。
(二)年度管理报告。
依托单位通过信息系统在线撰写《国家自然科学基金资助项目年度管理报告》(以下简称年度管理报告),于2026年4月1日—4月15日16时期间提交电子材料,无需提交纸质材料。对未在规定时间内提交年度管理报告的依托单位,将不予开放下年度的科学基金项目申请。
(三)包干制管理规定备案。
根据《资金管理办法》有关规定,项目经费使用包干制的依托单位应当制定项目经费包干制管理规定。对于2025年新获批包干制项目但尚未完成备案的依托单位应于2026年6月30日16时前,将本单位制定的包干制管理规定报自然科学基金委备案;对于之前已完成备案但需要重新修订的,也应在上述截止时间之前完成修订工作并重新备案。具体备案流程请参照《关于国家自然科学基金项目经费包干制管理规定备案的通知》(国科金财函〔2021〕27号)。
四、材料接收
(一)材料接收组负责统一接收依托单位送达或邮寄的材料,不接收个人直接报送和非依托单位报送的材料。
(二)材料接收组办公地点设在自然科学基金委行政楼101房间。
五、其他注意事项
(一)申请书、项目进展报告、结题/成果报告中,不得出现国家《科学技术保密规定》中列举的属于国家科学技术秘密范围的内容;不得出现任何违反科技保密和科技安全规定的涉密信息、敏感信息。
(二)在填写论文等研究成果时,根据论文等发表时的真实情况如实规范列出所有作者署名,不得篡改作者顺序,不得虚假标注第一作者或通讯作者。
(三)发表的研究成果(包括专利),项目负责人和参与者均应如实注明得到国家自然科学基金项目资助和项目批准号,科学基金作为主要资助渠道或者发挥主要资助作用的,应当将科学基金作为第一顺序进行标注。
(四)《指南》拟于2026年1月中旬在自然科学基金委网站公布。
(五)结题/成果报告等纸质材料建议双面打印并装订。
六、咨询与联系方式
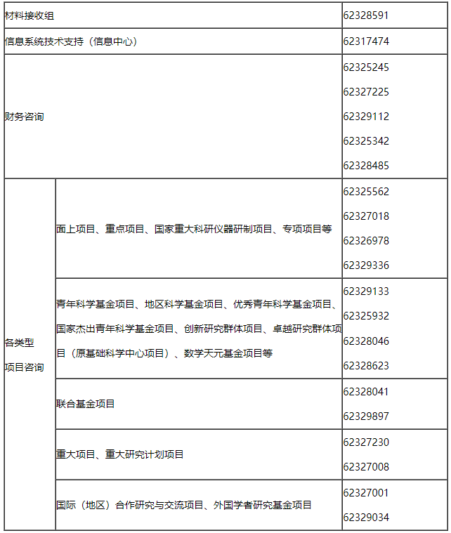
(一)各类事项咨询电话。

(二)各部门咨询电话。

(三)相关网站地址。
自然科学基金委官方网站:https://www.nsfc.gov.cn
科学基金网络信息系统网站:https://grants.nsfc.gov.cn
国家自然科学基金大数据知识管理服务平台:https://kd.nsfc.cn
国家自然科学基金开放获取仓储平台:https://kd.nsfc.cn/oar
未尽事宜,请与科研处项目管理科联系。
联系电话:85319350
电子邮箱:xmglk@xisu.edu.cn
科研处
2026年1月14日